全国2019年10月自考00067财务管理学试题
自考在线学习
+问答
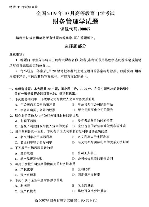
10月份的云南自考已经结束了,这也意味着想要报考明年四月份的自学考试的考生可以开始备考了。小编为各位考生整理了全国2019年10月自考00067财务管理学试题,方便各位考生复习备考。






更多历年真题请继续关注云南自考网。






更多历年真题请继续关注云南自考网。
云南自考培训报名入口
我已阅读并同意《用户隐私条款》
上一篇:全国2019年10月自考04737C++程序设计试题
下一篇:全国2019年10月自考00161财务报表分析(一)试题
最近更新
- 2024年4月云南自考00145生产与作业管理试题 05-27
- 2024年4月云南自考00144企业管理概论试题 05-27
- 2024年4月云南自考00141发展经济学试题 05-27
- 2024年4月云南自考00140国际经济学试题 05-27
- 2024年4月云南自考00107现代管理学试题 05-27
- 2024年4月云南自考00078银行会计学试题 05-27
- 2024年4月云南自考00072商业银行业务... 05-27
- 2024年4月云南自考00058市场营销学试题 05-27
- 2024年4月云南自考00054管理学原理试题 05-27
云南自考
- 2024年10月曲靖自考大专考试时间? 09-27
- 曲靖自考大专报考多少门课程适合? 09-12
- 2024年下半年普洱自考本科老考生报名... 08-29
- 2024年下半年昆明自考报名时间什么时... 08-29
- 2024年下半年昭通自考报名时间已公布 08-27
- 普洱自考本科考试命题中如何体现突出... 08-15
- 2024年下半年昆明自考报名时间是啥时... 08-15
- 2024年10月昭通自考报名时间? 08-13
- 2024年下半年昭通自考报名时间是什么... 08-09
扫一扫加入微信交流群
与其他自考生一起互动、学习探讨,提升自己。
扫一扫关注微信公众号
随时获取自考信息以及各类学习资料、学习方法、教程。
扫码小程序选择报考专业
查看云南自考专业
查询最新政策公告
进入历年真题学习
进入在线刷题



